Questões de Desenvolvimento de Sistemas - Desenvolvimento Web
Limpar pesquisa
Questão: 321 de 8871
406079
Banca: CESGRANRIO
Órgão: BASA
Cargo(s): Técnico Científico
Ano: 2021
Matéria/Assunto: Tecnologia da Informação > Desenvolvimento de Sistemas / Linguagens de programação / Linguagens Interpretadas / PHP





Questão: 322 de 8871
406059
Banca: CESGRANRIO
Órgão: BASA
Cargo(s): Técnico Científico
Ano: 2021
Matéria/Assunto: Tecnologia da Informação > Desenvolvimento de Sistemas / Fundamentos de programação / Estruturas de dados
superclasse abstrata, por exemplo “ComponenteConta”,
que também é superclasse de uma segunda classe,
e essa segunda classe, também abstrata, será
superclasse das várias classes concretas que
representam as responsabilidades adicionais.
classe, por exemplo “InterfaceConta”, que converte
a interface de uma classe em outra interface que o
cliente espera, evitando incompatibilidades causadas
por interfaces diferentes.
classe, por exemplo “FabricaContas”, que separa a
construção de um objeto complexo da sua representação, de forma que o mesmo processo de construção
possa criar diferentes representações.
classe que define uma dependência um-para-muitos
entre objetos, de forma que, quando o estado de um
objeto da classe “Conta” é alterado, todos os outros
objetos dependentes são notificados e podem implementar atualização automática de suas propriedades,
em uma relação publicar-subscrever.
classe abstrata, por exemplo “InterfaceConta”, cuja
finalidade é definir a interface que permite que suas
subclasses tratem uma requisição, sendo que as subclasses concretas são estruturadas em uma cadeia
onde cada classe trata a requisição ou a envia para a
classe sucessora, até que uma delas atenda a requisição.
Questão: 323 de 8871
406087
Banca: CESGRANRIO
Órgão: BASA
Cargo(s): Técnico Científico
Ano: 2021
Matéria/Assunto: Tecnologia da Informação > Desenvolvimento de Sistemas / JAVA EE / Linguagem Java





Questão: 324 de 8871
406086
Banca: CESGRANRIO
Órgão: BASA
Cargo(s): Técnico Científico
Ano: 2021
Matéria/Assunto: Tecnologia da Informação > Desenvolvimento de Sistemas / JAVA EE / Linguagem Java
.i.a..
..a.i.
l.s.rB
Br.s.l
Brasil
Questão: 325 de 8871
406082
Banca: CESGRANRIO
Órgão: BASA
Cargo(s): Técnico Científico
Ano: 2021
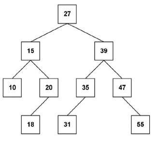
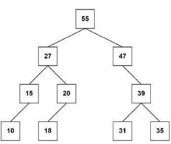
Matéria/Assunto: Tecnologia da Informação > Desenvolvimento de Sistemas / Fundamentos de programação / Algoritmos de busca e ordenação
1
2
3
4
5