Questões de Gestão patrimonial - Administração de Recursos Materiais

Limpar pesquisa

Configurar questões
Tamanho do Texto
Modo escuro

Questão: 2776 de 2979

Desatualizada

465395

copy

Banca: CESPE / Cebraspe

Órgão: FUB

Cargo(s): Assistente Administrativo

Ano: 2022

Matéria/Assunto: Administração > Administração de Recursos Materiais / Gestão de estoques




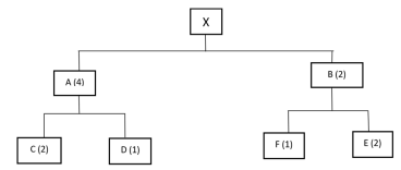
Tendo como referência a árvore de produto representada anteriormente, e considerando que o lead time de produção, em semanas, de X, A, B, C, D, E e F seja igual a 2, 4, 1, 4, 1, 2 e 1, respectivamente, julgue o item que se segue.
Para a entrega do produto final X, são necessárias, no mínimo, 9 semanas, com o caminho crítico C, A e X.

Questão Desatualizada

Questão: 2777 de 2979

465387

copy

Banca: CESPE / Cebraspe

Órgão: FUB

Cargo(s): Assistente Administrativo

Ano: 2022

Matéria/Assunto: Administração > Administração de Recursos Materiais / Classificação de materiais / Metodologia de Cálculo da Curva ABC

Considerando a classificação ABC de materiais, julgue o item a seguir.
A classificação ABC utiliza critérios de perecibilidade para majorar ou não a importância relativa de materiais em uma organização.

Questão: 2778 de 2979

465388

copy

Banca: CESPE / Cebraspe

Órgão: FUB

Cargo(s): Assistente Administrativo

Ano: 2022

Matéria/Assunto: Administração > Administração de Recursos Materiais / Classificação de materiais / Metodologia de Cálculo da Curva ABC

Considerando a classificação ABC de materiais, julgue o item a seguir.
Segundo a curva ABC, também conhecida como 80-20, cerca de 80% dos produtos representam 20% do faturamento total da organização.

Questão: 2779 de 2979

465389

copy

Banca: CESPE / Cebraspe

Órgão: FUB

Cargo(s): Assistente Administrativo

Ano: 2022

Matéria/Assunto: Administração > Administração de Recursos Materiais / Classificação de materiais / Metodologia de Cálculo da Curva ABC

Considerando a classificação ABC de materiais, julgue o item a seguir.
Se o consumo de determinado produto for de 80 unidades por mês, o tempo de ressuprimento for igual a 60 dias e o estoque de segurança possibilitar o funcionamento da organização durante um mês, então o ponto de pedido desse produto deve ser de 240 unidades.

Questão: 2780 de 2979

465390

copy

Banca: CESPE / Cebraspe

Órgão: FUB

Cargo(s): Assistente Administrativo

Ano: 2022

Matéria/Assunto: Administração > Administração de Recursos Materiais / Classificação de materiais / Metodologia de Cálculo da Curva ABC

Considerando a classificação ABC de materiais, julgue o item a seguir.
Se o valor do lote econômico de compras anual for de 400 unidades e a demanda do mesmo período for de 1.000 unidades, então o intervalo entre pedidos deve ser superior a 5 meses.